
Potrzebujesz szybkiej naprawy AGD? Serwis AGD Tomaszów Mazowiecki oferuje profesjonalną i błyskawiczną pomoc. Sprawdź, dlaczego warto wybrać lokalnych ekspertów i ciesz się sprawnymi urządzeniami już dziś!

Potrzebujesz szybkiej naprawy AGD? Serwis AGD Tomaszów Mazowiecki oferuje profesjonalną i błyskawiczną pomoc. Sprawdź, dlaczego warto wybrać lokalnych ekspertów i ciesz się sprawnymi urządzeniami już dziś!

Dowiedz się jak podłączyć i zaprogramować czujnik IR Arduino w praktycznych projektach. Szczegółowa instrukcja konfiguracji, przykładowy kod oraz przydatne wskazówki dla początkujących.

Poznaj sekrety precyzyjnej pracy z punktakiem do drewna. Dowiedz się, jak wybrać najlepszy model, stosować skuteczne techniki i osiągać perfekcyjne rezultaty w projektach stolarskich. Odkryj moc tego niezastąpionego narzędzia!

Poznaj szczegółowy schemat i funkcje pinów ATmega328P. Dowiedz się, jak efektywnie wykorzystać ten popularny mikrokontroler AVR w swoich projektach elektronicznych i Arduino.

Poznaj rodzaje uchwytów do kantówki i ich zastosowania w budownictwie. Dowiedz się, jak prawidłowo montować mocowania do drewna i wybierać odpowiednie systemy dla Twoich projektów.

Czy pompa do malowania ścian to faktyczna oszczędność czasu? Sprawdź nasz test porównujący efektywność, koszty i jakość wykończenia. Poznaj zalety i wady pompek do malowania!

Szukasz profesjonalnego montażu wideorejestratora w Warszawie? Sprawdź, gdzie znajdziesz najlepsze punkty serwisowe, poznaj ceny i dowiedz się, jak wybrać odpowiednie urządzenie.

Poznaj firmę Storch - lidera w produkcji narzędzi i sprzętu malarskiego dla branży budowlanej. Oferujemy profesjonalne rozwiązania i kompleksowe wsparcie dla Twoich projektów remontowych.

Poznaj zalety dużego zestawu narzędzi - niezbędnego elementu każdego warsztatu. Dowiedz się, jak wybrać odpowiedni zestaw i zwiększyć efektywność swoich prac remontowych i naprawczych.

Odkryj zalety i zastosowania papieru ściernego 100. Porównaj z innymi ziarnistościami, naucz się efektywnego użytkowania i wybierz odpowiedni do swojego projektu. Praktyczne wskazówki dla majsterkowiczów i profesjonalistów.

Szukasz prostownik schumacher instrukcja? Dowiedz się jak bezpiecznie i prawidłowo podłączyć urządzenie, ustawić parametry ładowania oraz zadbać o akumulator. Sprawdź szczegółowy manual krok po kroku.

Dowiedz się, jak wybrać idealne tarcze do odkurzacza do szlifowania. Poznaj rodzaje, materiały ścierne i ziarnistość tarcz. Skuteczne szlifowanie nierdzewki i innych powierzchni - sprawdź ekspertów!

Poznaj techniki cięcia płyt gipsowych nożykiem i osiągaj profesjonalne efekty. Dowiedz się, jak wybrać odpowiedni nożyk do płyt gipsowych, przygotować materiał i bezpiecznie pracować. Praktyczne wskazówki dla majsterkowiczów.

Dowiedz się ile kosztuje remont generalny mieszkania w 2025 roku. Sprawdź krok po kroku etapy prac, wymagane formalności oraz poznaj szczegółowe koszty remontu za m2.

Szukasz pomysłu co można robić w wolnym czasie? Poznaj 15 sprawdzonych aktywności i hobby - od sportu przez sztukę po relaks. Znajdź idealny sposób na spędzanie czasu dla siebie!

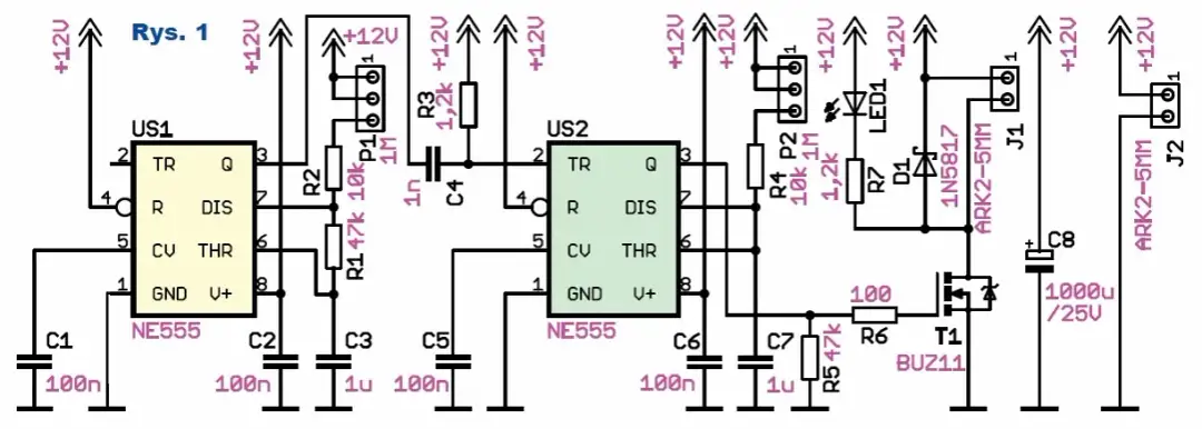
Dowiedz się, jak działają sterowniki stroboskopowe - od zasady działania po typowe zastosowania w branży rozrywkowej, przemysłowej i edukacyjnej. Odkryj różne rodzaje tych urządzeń i dowiedz się, jak je skonfigurować.

Szukasz miejsca na rower w mieszkaniu? Poznaj 5 sprawdzonych sposobów na przechowywanie jednośladu bez marnowania przestrzeni. Praktyczne rozwiązania dla każdego mieszkania.

Odkryj rodzaje sprężarek warsztatowych i poznaj kluczowe parametry, które wpłyną na Twój dobór najlepszego modelu kompresora do warsztatu. Praktyczne porady i przykładowe specyfikacje technicznej.

Poznaj kompaktową płytkę Wemos D1 Mini Pro opartą na układzie ESP8266. Odkryj jej pełną specyfikację techniczną oraz szerokie możliwości zastosowań w projektach IoT.

Dowiedz się, jak działa suszarka filamentu i dlaczego jest niezbędna w druku 3D. Poznaj najważniejsze parametry, popularne modele oraz skuteczne metody suszenia materiałów.

Wybierz najlepszy organizer na śrubokręty - praktyczny poradnik na 2025 rok. Odkryj rodzaje organizerów, materiały, funkcje i wskazówki, aby zorganizować swój warsztat czy biuro. Znajdź kompaktowe i funkcjonalne rozwiązania dla przechowywania narzędzi.

Tester żarówek - poznaj, jak działa to niezastąpione narzędzie, które oceni sprawność lamp LED, halogenowych i fluorescencyjnych. Odkryj, gdzie się przydaje i dlaczego warto mieć go w warsztacie.

Szlifierka oscylacyjna mała idealna do precyzyjnych prac w trudno dostępnych miejscach. Zobacz porównanie modeli, parametry techniczne i praktyczne zastosowania małych szlifierek.

Poznaj szczegółowy schemat autotransformatora wraz z oznaczeniami elementów. Dowiedz się jak działa, jakie ma części składowe i zastosowanie w przemyśle. Wyjaśniamy budowę krok po kroku.

Poszukujesz niezawodnego rejestratora napięcia sieciowego? Poznaj kluczowe parametry techniczne, różnice między modelami i sprawdzone rozwiązania, które pomogą Ci wybrać odpowiednie urządzenie.